A High Resolution ADC From Scratch

It’s a well-known conundrum that while most computers these days are digital in nature, almost nothing in nature is. Most things we encounter in the real world, whether it’s temperature, time, sound, pressure, or any other measurable phenomenon comes to us in analog form. To convert these signals to something understandable by a digital converter we need an analog-to-digital converter or ADC, and [Igor] has built a unique one from scratch called a delta sigma converter.

What separates delta sigma converters apart is their high sampling rate combined with a clever way of averaging the measurements to get a very precise final value. In [Igor]’s version this average is provided by an op-amp that integrates the input signal and a feedback signal, allowing for an extremely precise digital value to be outputted at the end of the conversion process. [Igor] has built this one from scratch as well, and is using it to interface a magnetic rotary encoder to control digital audio playback.

Although he has this set up with specific hardware, he has enough detail in his video (including timing diagrams and explanations of all of the theory behind these circuits) for anyone else to build one of these for other means, and it should be easily adaptable for plenty of uses. There are plenty of different ADC topologies too, and we saw many different ones a few years ago during our op-amp challenge.

Continue reading “A High Resolution ADC From Scratch”

Tearing Into Delta Sigma ADCs Part 2

In part one, I compared the different Analog to Digital Converters (ADC) and the roles and properties of Delta Sigma ADC’s. I covered a lot of the theory behind these devices, so in this installment, I set out to find a design or two that would help me demonstrate the important points like oversampling, noise shaping and the relationship between the signal-to-noise ratio and resolution.

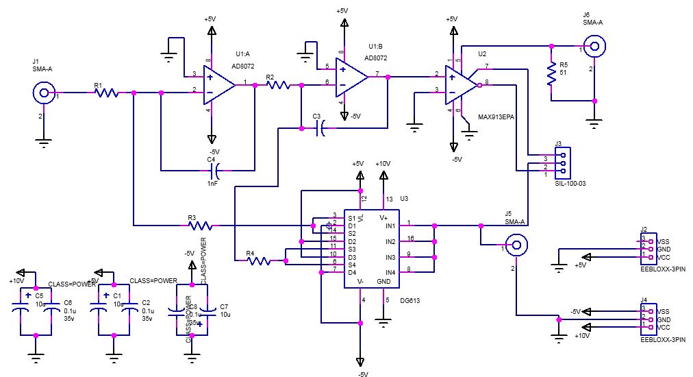
Modulator Implementation

modulatorCheck out part one to see the block diagrams of what what got us to here. The schematics shown below are of a couple of implementations that I played with depicting a single-order and a dual-order Delta Sigma modulators.

schematicBasically I used a clock enabled, high speed comparator, with two polarities in case I got it the logic backwards in my current state of burn out to grey matter ratio. The video includes the actual schematic used.

Since I wasn’t designing for production I accepted the need for three voltages since my bench supply was capable of providing them and this widget is destined for the drawer with the other widgets made for just a few minutes of video time anyway. Continue reading “Tearing Into Delta Sigma ADCs Part 2”

Tearing Into Delta Sigma ADC’s

It’s not surprising that Analog to Digital Converters (ADC’s) now employ several techniques to accomplish higher speeds and resolutions than their simpler counterparts. Enter the Delta-Sigma (Δ∑) ADC which combines a couple of techniques including oversampling, noise shaping and digital filtering. That’s not to say that you need several chips to accomplish this, these days single chip Delta-Sigma ADCs and very small and available for a few dollars. Sometimes they are called Sigma-Delta (∑Δ) just to confuse things, a measure I applaud as there aren’t enough sources of confusion in the engineering world already.

I’m making this a two-parter. I will be talking about some theory and show the builds that demonstrate Delta-Sigma properties and when you might want to use them.

Continue reading “Tearing Into Delta Sigma ADC’s”

[Jeri] Shows Off A Delta Sigma ADC

[Jeri] has had a bear of a time moving up to Valve Software, but electron microscope is safely in her garage (!) and her electronics lab is slowly taking shape. Since she can’t bring out the real-life gravity gun she’s working on, she decided to show off a one-bit ADC that uses just a flip-flop to sample an analog waveform  into digital data.

By toggling the clock input of a 74xx74 (or any flip-flop, really) and feeding the complimentary output to back into the data input, [Jeri] can get an output that is a 50% duty cycle feeding into the input of the chip. Adding an audio input to this data input with 10k pot to this feedback loop will cause the duty cycle to change in relation to the analog input, making a one-bit ADC.

As with any electronic shortcut, there are a few drawbacks: the clock cycle feeding into the flip-flop has to be pretty fast; at least a few dozen kilohertz if you’re sampling audio. Still, if you don’t have a free ADC pin, or you’d just like to build a bitcrushing guitar pedal, it’s a very simple (and cheap) way to get analog into a digital micro.

Continue reading “[Jeri] Shows Off A Delta Sigma ADC”